¡Caminando hacia el éxito!

Aprende en Comunidad

Avalados por :

¡Acceso SAP S/4HANA desde $100!

Acceso a SAP

Guía Completa de la Mejor Práctica de SAP para Implementaciones Exitosas

  • Creado 01/03/2024
  • Modificado 01/03/2024
  • 195 Vistas
0
Cargando...

Introducción - ¿Qué es la Mejor Práctica de SAP?


La Mejor Práctica de SAP (también conocida como Soluciones de Implementación Rápida de SAP, SAP RDS) es una biblioteca de contenido estandarizado para apoyar tus proyectos de implementación con procesos empresariales listos para ejecutarse. Están basados en un modelo integral y flexible que el equipo de Mejores Prácticas de SAP ha cultivado a partir de implementaciones en más de 50 países con más de 10,000 clientes.

La implementación de software con paquetes de Mejores Prácticas de SAP estandarizará tu proyecto de implementación y ayudará a que la puesta en marcha sea puntual y dentro del presupuesto.

Consejo y experiencia: Piensa al principio de un proyecto cómo deseas manejar el mantenimiento de tu solución y procesos empresariales (Ciclo de Vida de la Aplicación) y qué nivel de documentación necesitarás. No encontrarás un mejor y más económico conocimiento que durante una fase del proyecto en la que estén involucradas todas las partes interesadas.

Accede a la Mejor Práctica de SAP


Puedes acceder a la Mejor Práctica de SAP con el siguiente enlace: https://rapid.sap.com/bp/

Nota: Con un SAP S-User válido, verás el contenido completo, tu área y tus favoritos.





Selecciona el País/Región y la Versión del contenido de la Mejor Práctica de SAP que desees:




Mejor Práctica de SAP - La biblioteca de contenido


Dentro de la biblioteca de contenido encontrarás:

  • Procesos predefinidos (ítems de alcance)

  • Scripts de prueba

  • Flujos de procesos en notación de modelado BPMN 2.0

  • Hojas informativas

  • Guías de configuración

  • Información general






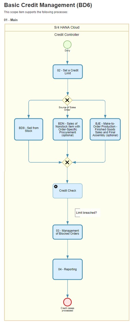
Me gustaría destacar especialmente los diagramas BPMN 2.0 y los scripts de prueba que ayudan mucho durante la fase de realización para construir conocimiento para expertos en procesos, probadores y propietarios de negocios. Y, por supuesto, ayuda a acelerar el esfuerzo de documentación para tus procesos empresariales.



Ilustración: Diagrama BPMN 2.0.





Ilustración: Script de prueba.


Aceleradores


En la sección "Aceleradores" encontrarás plantillas que puedes utilizar para tu propio proyecto. El uso de estos aceleradores permite un inicio más rápido de tu proyecto.





Aquí tienes un ejemplo de un acelerador, una plantilla para obtener una visión general de tus Datos Maestros. Echa un vistazo a la siguiente ilustración:



Ilustración: Plantilla para Datos Maestros.


Descarga el Contenido de la Mejor Práctica


Puedes descargar el contenido de la mejor práctica desde el explorador de Mejores Prácticas de SAP.



Una vez que hayas descargado el contenido, verás una estructura de carpetas como esta:




<

Pedro Pascal
Se unió el 07/03/2018
Pinterest
Telegram
Linkedin
Whatsapp

Sin respuestas

No hay respuestas para mostrar No hay respuestas para mostrar Se el primero en responder

(+51) 1641 9379
(+57) 1489 6964

© 2025 Copyright. Todos los derechos reservados.

Desarrollado por Prime Institute

¡Hola! Soy Diana, asesora académica de Prime Institute, indícame en que curso estas interesado, saludos!
Hola ¿Puedo ayudarte?